现在去哈尔滨北京健康宝会变么
会。哈尔滨市 ,简称“哈”,别称冰城,古称上京、会宁府 、阿勒锦、滨江 ,是黑龙江省省会、副省级市 、哈尔滨都市圈核心城市 。通过查询相关信息显示:截止2022年10月15日,哈尔滨市新增本土新冠肺炎确诊病例25例,新增本土无症状感染者5例 ,经专家综合研判后被调整为中风险区,北京健康宝在入哈后将会变成黄色。

不会,只有确诊、疑似、密接 、无症状感染人员等四类人员的健康码会变为红色,路过中高风险区的人员健康码不会变色。如果路过中高风险地区 ,健康码是否会变色,记者从北京市经信局获悉,健康宝不采集个人位置信息 ,而是根据权威部门数据进行健康状态的标识,网上所称“路过中高风险地区就变色 ”是不准确的 。

外地来京或返京乘坐公共交通工具的,在当地进站及北京出站一律只看【北京健康宝】及48小时内核酸检测阴性报告。且核算报告是必须能在北京健康宝上查询得到的。
北京健康宝会对涉疫地区进(返)京人员和时空关联排查人员弹窗 。
从河北廊坊到黑龙江不能用北京健康宝。通过查询相关信息显示哈市开发了抵返哈人员报备系统 ,系统搭载在龙江健康码平台上运行。在微信中登录龙江健康码小程序,点击抵返哈尔滨登记栏,按提示进行填报。
北京12345客服:因为您行程卡都显示有哈尔滨的 ,就说明您有到访过,而且您现在途经的这个地方,它所在的这个区县内有疫情、有确诊病例的话 ,您的健康宝状态会受影响的 。如果14天内没有去过中高风险地区和确诊病例所在区县,以及陆路边境口岸所在区县,是需要持48小时内的核酸检测阴性证明和北京健康宝绿码。

黑龙江省新增新冠肺炎本土确诊病例27例
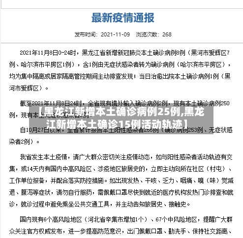
021年10月31日0-24时,黑龙江省新增新冠肺炎本土确诊病例27例 ,具体情况及防控措施如下:新增病例分布 黑河市爱辉区新增25例,哈尔滨市平房区新增2例。所有病例均为集中隔离或居家隔离管控期间通过主动排查发现,表明疫情处于可控范围 ,未出现社区扩散 。
新增病例数据:黑龙江省卫健委发布的数据显示,10月29日0 - 24时,黑龙江省新增新冠肺炎本土确诊病例26例(均在黑河市爱辉区) ,新增本土无症状感染者1例(黑河市爱辉区)。
022年4月24日0-24时,黑龙江省新增本土确诊病例26例,新增本土无症状感染者12例 ,当日治愈出院本土确诊病例2例,解除医学观察本土无症状感染者3例。截至4月24日24时,全省现有本土确诊病例379例 ,本土无症状感染者260例 。
国家卫健委:昨日新增境外输入和本土确诊各6例
月9日0—24时,31个省(自治区、直辖市)和新疆生产建设兵团报告新增确诊病例21例,其中本土病例6例(均在广东),境外输入病例15例。具体分布及疫情相关情况如下:新增确诊病例整体情况 6月9日0—24时 ,全国报告新增确诊病例21例,包含本土和境外输入两部分。无新增死亡病例及新增疑似病例 。
新增境外输入病例情况:4月22日0—24时,全国范围内新增6例境外输入病例。境外输入现有病例统计:现有确诊病例793例 ,其中包含重症病例37例。现有疑似病例16例 。累计病例统计:累计确诊病例1616例。累计治愈出院病例823例。无死亡病例。消息来源:以上信息来自国家卫健委的通报,并由人民日报发布 。
月7日0—24时,全国报告新增确诊病例31例 ,其中本土病例25例(均在新疆),境外输入病例6例。具体分布与相关情况如下:境外输入病例:共6例,分布在上海(2例)、浙江(1例) 、山东(1例)、湖北(1例)、广东(1例)。本土病例:25例均在新疆 。其他相关数据:新增死亡病例:无。
黑龙江新增28例本土确诊,这些确诊者的病情严重吗?
〖壹〗 、黑龙江新增28例本土确诊 ,这些确诊者的病情并不算严重,都是集中隔离或者居家隔离的密切接触者。这些确诊病例中,基本上都是无症状感染者和轻症患者 ,所以总体来说,并不算很严重 。其实新冠病毒变异到德尔塔病毒之后,虽然看起来是要比之前的毒株更严重,但是因为我们之前已经大规模的接种了疫苗 ,所以这些患者并不是很严重。
〖贰〗、本土病例:共28例,分布如下:福建:20例,其中厦门市17例、莆田市3例 黑龙江:8例 ,均在哈尔滨市 新增疑似病例:2例,均为境外输入病例,均在上海。新增治愈出院病例:37例 。解除医学观察的密切接触者:499人。重症病例:与前一日持平。
〖叁〗 、新冠疫情来势汹汹 ,大家的防范意识要逐步提高 。在2021年11月4日,黑龙江新增了28例本土确诊病例,这些病例都是在集中隔离或者居家隔离管控期间排查发现的。这些本土病例的确诊黑龙江当地有关部门高度重视 ,开展了一系列的防疫措施。
〖肆〗、所有病例均为集中隔离或居家隔离管控期间通过主动排查发现,表明疫情处于可控范围,未出现社区扩散。全省疫情现状 截至2021年10月31日24时 ,黑龙江省现有境外输入确诊病例2例,本土确诊病例82例 。
〖伍〗、新增确诊病例情况 当日新增确诊病例2761例。境外输入病例8例(四川3例,云南2例,上海1例 ,山东1例,广东1例),含1例由无症状感染者转为确诊病例(在四川)。
〖陆〗 、黑龙江疫情通报:11月21日0-24时 ,全省新增本土确诊病例28例 。哈尔滨市22例,其中:13例集中隔离发现、2例居家隔离医学观察发现、2例密切接触者筛查发现 、5例社区筛查发现;绥化市5例,其中:4例无症状感染者转归、1例居家隔离医学观察发现;牡丹江市1例 ,闭环管理重点人员筛查发现。
国家卫健委:15日新增本土“1568+18491”
〖壹〗、月15日0—24时,31个省(自治区、直辖市)和新疆生产建设兵团报告新增本土确诊病例1568例,新增本土无症状感染者18491例。
本文来自作者[linkustech]投稿,不代表联信号立场,如若转载,请注明出处:https://mip.jcweixiaoyuan.cn/lianxin/4517.html
评论列表(4条)
我是联信号的签约作者“linkustech”!
希望本篇文章《【黑龙江新增本土确诊病例25例,黑龙江新增本土确诊15例活动轨迹】》能对你有所帮助!
本站[联信号]内容主要涵盖:联信号,生活百科,小常识,生活小窍门,百科大全,经验网,游戏攻略,新游上市,游戏信息,端游技巧,角色特征,游戏资讯,游戏测试,页游H5,手游攻略,游戏测试,大学志愿,娱乐资讯,新闻八卦,科技生活,校园墙报
本文概览:现在去哈尔滨北京健康宝会变么会。哈尔滨市,简称“哈”,别称冰城,古称上京、...