怎么查疫情快递区域?
〖壹〗 、可以通过顺丰速运小程序查询疫情快递停发地区 ,具体操作步骤如下:打开电脑,在搜索页面输入顺丰速运在电脑浏览器或搜索栏中输入“顺丰速运”,找到官方入口 。点击并进入顺丰速运小程序从搜索结果中选取顺丰速运官方小程序 ,点击进入操作界面。在小程序页面点击右下角“我的 ”进入小程序主界面后,找到右下角“我的”选项并点击,进入个人中心。

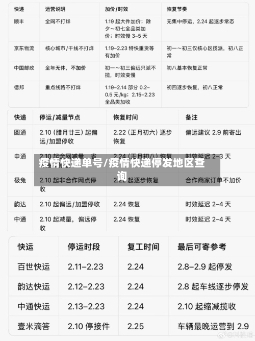
〖贰〗、全国快递停发区域可通过快递100实时查询 ,近来国家邮政局称“快递停运”消息不实,部分受疫情影响网点封停但占比不大,全国邮政快递网络运行总体平稳 。

〖叁〗、可以通过快递公司的APP查询疫情快递停发地区,以顺丰速运APP为例 ,具体步骤如下:打开APP并进入在线客服首先打开顺丰速运APP,点击底部菜单栏的“我的 ”,进入个人中心页面后 ,在服务项目中找到并点击“在线客服”。
〖肆〗 、利用快递公司官方网站查询 访问所选快递公司的官方网站。 在官方网站首页或查询栏里,找到关于“停发区域查询”或“网点查询 ”的入口 。 输入想要查询的地点,获取该地区的快递停发情况。使用第三方物流查询平台 访问如快递100、菜鸟裹裹等第三方物流查询网站。
〖伍〗、可以通过韵达快递APP的在线客服功能查询疫情停运地区 ,具体步骤如下:打开韵达快递APP确保手机已安装最新版韵达快递应用(如借鉴信息中提到的0版本),登录账号后进入主界面。进入在线客服页面在APP首页或个人中心找到“在线客服”入口,点击进入询问界面 。
〖陆〗 、进入申通快递服务入口打开支付宝首页 ,点击“我的快递”功能模块。若首页未直接显示,可在搜索栏输入“我的快递”快速定位。进入后,点击页面下方“更多 ”按钮 ,在快递服务商列表中选取“申通快递”进入其专属服务页面 。查询停发区域在申通快递服务页面中,找到并点击“服务网点”选项。
疫情退回的快件单号还可以用吗
可以。因为疫情原因快递被退回去了,这种时候买家可以和商家协商退款 。
一般来说,因疫情原因造成寄件人寄出的快递被退回 ,这时运费是算寄件人承担的。因为,对于快递公司来说,属于已经完成了一次运输 ,只是由于疫情原因,快递无法送达到城市,被迫退回而已 ,这种情况下是无法退费的。
快递因疫情滞留可申请退货退款,但需与商家协商一致,同时可根据情况选取退回或按法规处理 ,并主动联系快递公司跟进 。 具体处理方式如下:申请退货退款:若因疫情导致快递长时间无法到达目的地,消费者可与商家协商后申请退货退款。这是基于消费者权益保护原则的合理选取,但需确保与商家沟通一致 ,避免后续纠纷。
不用 。当快递在中途因为疫情卡着中途寄回是不用填单号的,只要是原路退回的商品,快递公司就会按原途径退回给商家就可以了。单号是快递包裹的唯一标识代码,包含了收件人的快件的详细信息 ,通常由数字和字母组成。
快递公司擅自退回快件且未通知发件人及收件人,通常需承担相应责任,不能完全免责。具体分析如下:快递公司未履行通知义务违反合同约定与行业规范合同关系与通知义务:发件人与快递公司构成运输合同关系 ,快递公司有义务将快件安全、及时送达收件人 。

疫情期间,如何查询顺丰到货时间?
疫情期间可通过微信顺丰公众号查询顺丰到货时间,具体步骤如下:准备工具:确保手机已安装微信(版本V0.10及以上),并关注顺丰公众号。进入公众号:打开微信 ,在搜索栏输入“顺丰 ”,点击官方公众号进入。查询快递:在公众号底部菜单栏点击“查快递”,进入包裹查询页面 。
快递恢复时间可通过顺丰快递微信公众号查询 ,具体操作如下:进入公众号界面打开微信,进入顺丰快递微信公众号,点击底部菜单栏的“寄件询问”选项。选取收寄影响查询在寄件询问页面中 ,点击“收寄影响 ”功能,随后选取“能否收寄查询”选项。
打开顺丰官方网站通过浏览器访问顺丰官方网站,确保查询结果的准确性 。进入运费时效查询页面在官方网站首页或导航栏中找到“运费时效查询”入口,点击进入对应页面。填写查询信息根据页面提示 ,依次输入寄件城市、收件城市、货物重量 、寄件时间等关键信息。若需特殊服务(如保价、签收回单),需额外勾选对应选项 。
顺丰干配不算很慢,一般同城快递的话 ,一天时间基本能送到,如果同省的快递,隔天就可以送到 ,不会超过2天时间。如果是省外的快递,需要三天时间能送达,一般也不会超过4天。如果出现顺丰干配比较慢的问题 ,大多数是一些特殊情况导致的,大概如下:新冠疫情所导致的 。
进入快递100小程序可实时查看相关快递状况,首页点击“快递可用性动态追踪 ” ,进入查询页面。由“快递可用性”可知所在片区快递复工情况;在“寄件查询”栏,选取出发地和目的地,即可了解到快递运力相关信息。继疫情地图、在线问诊等便民服务后,快递可用性查询成为又一现象级社会性服务 ,便利了民众生活。
本文来自作者[linkustech]投稿,不代表联信号立场,如若转载,请注明出处:https://mip.jcweixiaoyuan.cn/lianxin/613.html
评论列表(4条)
我是联信号的签约作者“linkustech”!
希望本篇文章《疫情快递单号/疫情快递停发地区查询》能对你有所帮助!
本站[联信号]内容主要涵盖:联信号,生活百科,小常识,生活小窍门,百科大全,经验网,游戏攻略,新游上市,游戏信息,端游技巧,角色特征,游戏资讯,游戏测试,页游H5,手游攻略,游戏测试,大学志愿,娱乐资讯,新闻八卦,科技生活,校园墙报
本文概览:怎么查疫情快递区域?〖壹〗、可以通过顺丰速运小程序查询疫情快递停发地区,具体操作步骤如下:打开电脑,在搜...